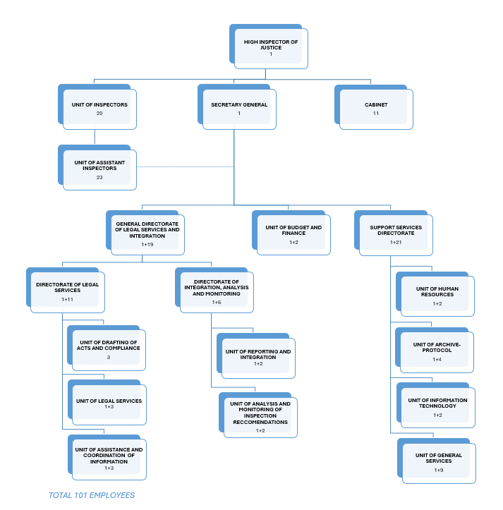
Organizational Structure

HIGH INSPECTOR OF JUSTICE

ORGANIZATIONAL STRUCTURE