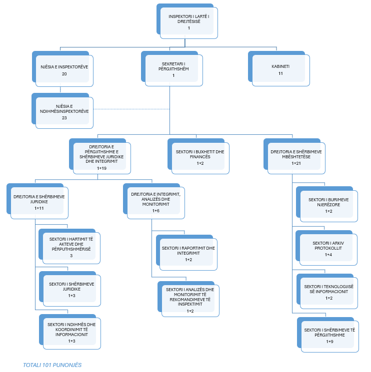
Struktura

 

INSPEKTORI I LARTË I DREJTËSISË

STRUKTURA ORGANIZATIVE